近日,成都西南康复医院在科研领域接连取得重要突破,荣获香港科技出版集团颁发的2025年度“杰出科研成就奖”。同时,医院副院长黄美琳当选该集团旗下《医学前沿杂志》2025年度“荣誉编委”。此外,医院科研团队的四篇学术力作亦获该国际期刊收录并发表,充分展现了医院在康复医学研究方面的扎实积累与前沿探索。

杰出科研成就奖证书图片
《医学前沿杂志》为国际性综合医学期刊,致力于传播最新医学研究成果,推动全球医学科学发展。期刊已被国内外主流数据库收录,可通过知网等平台检索,是医学学术交流的重要载体。

《医学前沿杂志》封面
本次发表的论文聚焦康复医学关键领域,涵盖小儿语言发育家庭干预、基于影像导航的神经调控治疗、孤独症谱系儿童饮食行为及亲子沙盘治疗等方向。这些课题紧密贴合医院在语言发育迟缓、孤独症谱系障碍、ADHD等儿童神经发育障碍的临床特色,以及神经调控等非药物疗法体系,体现了科研与临床的深度融合。研究既展现了从基础到临床、从生理到心理的学术跨度,也共同指向“以人为中心”的康复理念,致力于通过科学探索实现更精准、更人性化的疗愈路径。

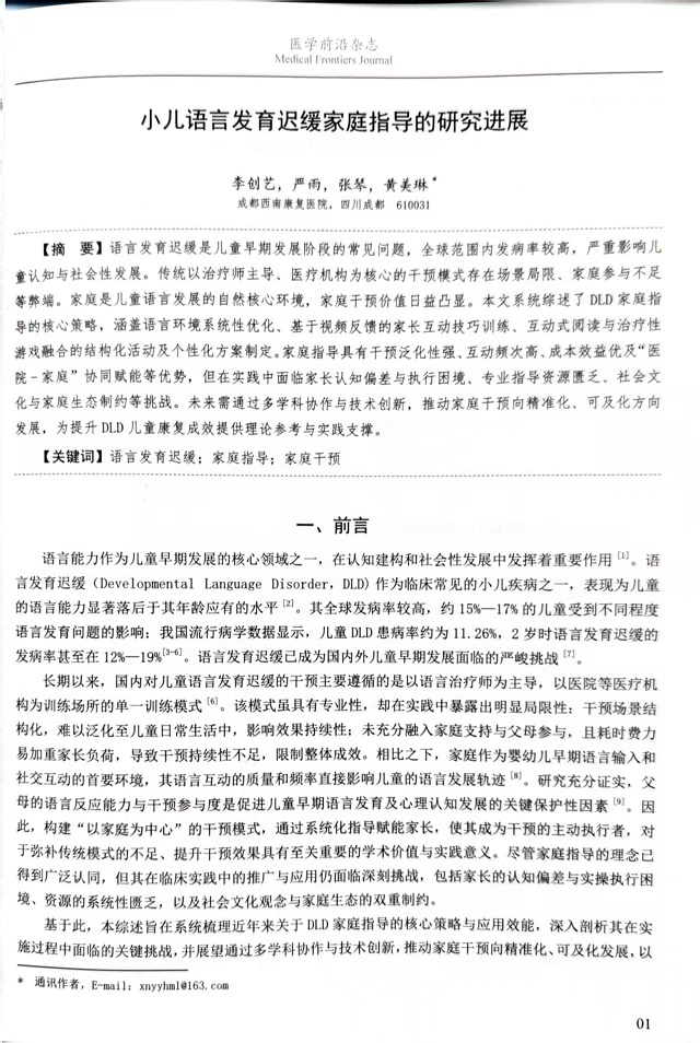
文章1:《小儿语言发育迟缓家庭指导的研究进展》

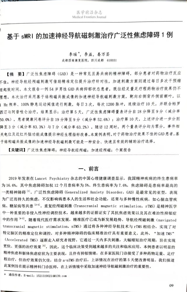
文章2:《基于sMRI的加速神经导航磁刺激治疗广泛性焦虑障碍1例》

文章3:《孤独症谱系障碍患儿的饮食行为研究进展》

文章4:《从拒斥到共在:创伤母亲与ADHD儿童关系重建的亲子沙盘治疗个案研究》
这些成果均深深植根于医院持续孵化的科研项目,是系统性、长期性科研布局的必然产物。例如,医院护理部主任周小钧的论文历经两载打磨,正是医院鼓励“十年磨一剑”潜心精神的缩影。这并非一时之功,而是医院多年来构建常态化科研支持体系、营造“求真务实、勇于探索”学术文化的集中体现。

神经导航磁刺激仪

沙盘室
黄美琳院长在谈及此次殊荣时,表示:“个人荣誉固然令人欣慰,但更让我感到自豪的是我们团队的四篇体现集体智慧的论文得以发表。这是医院全体员工长期努力、持续积累与共同沉淀的结果。我们深信,扎实的科研工作必将转化为更优质的临床服务,助力更多患者实现更高效、更理想的康复目标。”

黄美琳院长当选荣誉编委证书
西南康复医院高度重视科研创新对医院发展与临床服务的驱动作用。医院不仅营造积极的科研氛围,鼓励医护人员投身学术,更每年设立专项科研奖励基金,系统支持各类研究项目的开展。医院坚信,对科研的每一分投入,都是对患者康复承诺的加固。这份以科学精神与人文关怀交织而成的执着,正是对“高度关注患者安全、疗效、感受”宗旨最深刻、最生动的诠释。
展望未来,西南康复医院将继续视科研为驱动高质量发展的核心引擎。医院将进一步深化“临床-科研-转化”一体化平台建设,持续加大资源投入,完善从课题孵化到成果应用的全程支持体系;并强化与国内外顶尖学术机构的交流合作,聚焦儿童康复、心理康复等前沿方向,致力于产出更多具有国际影响力的原创性成果。
学术研究: